A Passirano

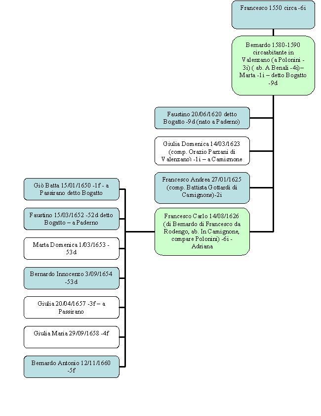
Il primo dato rilevato nei registri di Passirano si riferisce alla nascita di Gi Batta di

Francesco

Paderno detto Bogatto e di Adriana, il 15 gennaio 1650. Le origini di questo ramo dei Paderni è interessante. Il primo riferimento ai Paderni detti Bogatto lo abbiamo il 5 marzo 1617 a Rodengo al battesimo di "... Francesco di Andrea Paderno detto Bogatto e di Giustina... ". Il Francesco precedente fa parte di una famiglia già da tempo chiamata in quel modo. I "bugac" erano i bacchi da seta. Probabilmente il loro lavoro consisteva nella coltivazione dei bacchi, e da quì "el schitom"

Bogatti, Bogatto o Bugatto

tradotto in italiano dai sapienti parroci di campagna. I Bogatti erano presenti in tutte le località consultate. I rami da loro generati sono i seguenti:

-

Annibale

1580-1590 circa sposato con Lodovica, recuperato a Rodengo, dove perdiamo le tracce già dai suoi figli
-

Bernardo

1580-1590 circa abitante in Valenzano sposato con Marta, mentre i figli hanno girovagato tra Camignone e Paderno, con lui possiamo risalire fino ai

pronipoti

tra i quali

Faustino

.
-

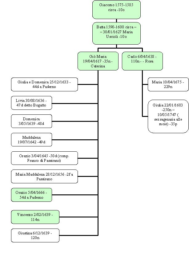
Giacomo

1575-1585 circa , di lui non conosciamo la moglie, ma conosciamo il figlio Batta, due nipoti Carlo e Giò Maria ed i rispettivi pronipoti. Questo ramo lo troviamo a Paderno ed a Rodengo.
-

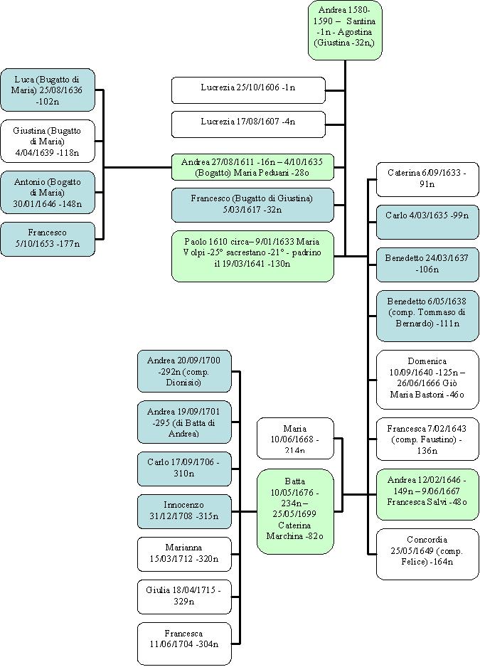
Andrea

1580-1590 circa sposato con Santina (Agostina - Giustina). Ci rimangono di lui fino a successive quattro generazioni. Lo troviamo solamente a Rodengo.

Ottavio Falsina nel suo "Passirano appunti di storia locale", non nota la presenza della famiglia di Francesco Paderno detto Bogatto, forse anche perché l'Adriana dopo aver dato alla luce 5 figli, se ne va da Passirano senza lasciare più traccia. Ricompare nel settecento un Bernardo Paderno come testimone al battesimo di Colosio nel 1712, di Barucco nel 1715, di Colosio nel 1717, di Salvi nel 1718. Bernardo era un'esperto nel tenere a battesimo i passiranesi. Nel quarto registro dei battesimi, al 20 aprile 1767 Bartolomeo e Giulia, gemelli, figli di Giuseppe Paderno e Anna, vengono alla luce. Dopo di loro ci vogliono altri 77 anni prima che un Paderni rivenga battezzato a Passirano. A quanto pare non era il paese ideale della famiglia Paderni. Parroco all'epoca era don Michele Mazzucchelli, passiranese addetto alla chiesa di San Giuseppe a Brescia, fu eletto a parroco dal cardinale Giovanni Molino il 22 luglio 1765. E' da quegli anni che venne tolto il titolo di rettore e cambiato in arciprete nominato vicario foraneo, sotto la supplica dei passiranesi che si sentivano sminuiti dal titolo di basso rango che il loro parroco aveva. E' sempre in quel periodo che probabilmente un certo Giò Batta Zamboni autore di quelle pagine di "Istoria di Passirano" che Ottavio Falsina ci riporta nel suo libro.
In quel periodo in Europa ci sono degli stravolgimenti politici, sociali, culturali. Nel 1765 in Francia dopo la morte del primo Delfino, con il quale il partito devoto contava di ritornare al potere, succede al trono di Luigi XV, il nipote ventenne Luigi XVI. Con Luigi XVI, su suggerimento della zia Adelaide, si cambiò anche il ministro, fu destituito Maupeou e come consigliere del re subentrò Maurepas. Questo fatto diede lo spunto ai parlementaires di organizzare dimostrazioni, sfruttando la leggenda che Luigi XV aveva speculato sul grano approfittando della miseria del popolo. Queste manifestazioni, nel 1788 diedero l'impressione di una vera rivolta di popolo. Quindi mentre in tutta Europa, sulla spinta dell'Illuminismo, cresceva l'interesse per le scienze, la letteratura e le arti, subentrava l'interesse per le grandi riforme concrete. Il prezzo del grano continuava a crescere e nel 1774 ci fu una grave carestia che spinse ancor di più il popolo ad insorgere. Sulla spinta di questi fatti, il re per paura di essere sopraffatto da queste nuove insurrezioni, rafforzò le leggi verso una più sicura e stabile loro presenza al potere. Ma l'alba della rivoluzione era sempre più vicina. Luigi XVI e Maria Antonietta vivevano nel piacere e la frivolezza regnava sovrana. Caratteristiche dell'epoca sono le scenette galanti dipinte da Fragonard, da J.M. Moreau. Mentre il re e la regina con le sue debolezze andavano minando il prestigio della monarchia, la pubblica opinione influenzata dall'agitazione di certi parlamentari, imparava il linguaggio repubblicano ancor prima di conoscerne le idee. Il 23 settembre 1788 il parlamento fece rientro in Parigi convocando gli stati generali, con la clausola che fossero composti come l'ultima volta che si erano riuniti, cioè nel 1614 . Fu una mossa fatale, per nazione essi avevano sempre inteso se stessi, dando al popolo la rappresentanza di un terzo, quindi sempre in minoranza. Il Terzo Stato si ribella. La rivoluzione era iniziata e culminò con la Dichiarazione dei Diritti che fu adottata dall'Assemblea il 26 agosto 1789. Con la Dichiarazione dei Diritti si inaugura una nuova era, l'era dei diritti individuali stava finendo.
I movimenti rivoluzionari francesi invasero tutta l'Europa. A Brescia la notte del 17 marzo 1797, 39 congiurati decisero "... di vivere liberi o di morire ... ". Tra di essi il Caprioli, il Lechi, Gambara, Fenaroli e Maggi. Il giorno seguente la dominazione veneta finì, i congiurati costituirono il Governo Provvisorio Bresciano che durò pochi mesi, ma ebbe il tempo di emanare delle leggi e gettare "... le basi per una mentalità che partorirì, cinquant'anni dopo, il risorgimento bresciano ... ". Tra le leggi decretate, la divisione in Cantoni del territorio, l'abolizione della nobiltà e per finire il silenzio delle campane nelle ore notturne.



20 21 . 23 24
×